1. High Frequency Response - FET Amp.
1. High Frequency Response - FET Amp.
Respon Frekuensi
Tinggi dari rangkaian listrik atau elektronik
memungkinkan kita untuk melihat dengan tepat bagaimana gain output (dikenal
sebagai respons magnitudo) dan fase (dikenal sebagai respons fase) berubah pada
frekuensi tunggal tertentu, atau pada seluruh rentang frekuensi berbeda dari
0Hz, (dc) ke ribuan mega-hertz, (MHz) tergantung pada karakteristik desain
rangkaian.
1. FET N-Channel
Sebagai sakelar atau penguat
2. Resistor
Sebagai hambatan bagi arus
==============Mencari Nilai Resistor dengan Kode Warna==============
1. Resistor Dengan 4 Cincin
Kode Warna
Maka cincin ke 1 dan ke 2 merupakan digit angka, dan cincin kode warna
ke 3 merupakan faktor pengali kemudian cincin kode warnake 4 menunjukan nilai
toleransi resistor.
2. Resistor Dengan 5 Cincin
Kode Warna
Maka cincin ke 1, ke 2 dan ke 3 merupakan digit angka, dan cincin kode
warna ke 4 merupakan faktor pengali kemudian cincin kode warna ke 5 menunjukan
nilai toleransi resistor.
3. Resistor Dengan 6 Cincin
Warna
Resistor dengan 6 cicin warna pada prinsipnya sama dengan resistor
dengan 5 cincin warna dalam menentukan nilai resistansinya. Cincin ke 6
menentukan coefisien temperatur yaitu temperatur maksimum yang diijinkan untuk
resistor tersebut.
3. Kapasitor
Sebagai penyimpan energi dari arus listrik.
==========Menentukan kapasitansi
kapasitor berdasarkan kode===========
Untuk Kapasitor
Keramik, Kapasitor Kertas, Kapasitor Mika, Kapasitor Polyester atau Kapasitor
Non-Polaritas lainnya, pada umumnya dituliskan Kode Nilai dibadannya. Seperti
104J, 202M, 473K dan lain sebagainya. Maka kita perlu menghitungnya ke dalam
nilai kapasitansi kapasitor yang sebenarnya. Contoh:
Untuk membaca nilai kode untuk kapasitor dengan kode 123K. Cara
menghitung nilai kapasitor berdasarkan kode tersebut adalah sebagai berikut :
Kode : 123K
Nilai Kapasitor = 12 x 103 Nilai Kapasitor = 12 x 1000 Nilai
Kapasitor = 12.000pF atau 47nF atau 0,047µF
C = 0.25pF
D = 0.5pF
E = 0.5%
F = 1%
G= 2%
H = 3%
J = 5%
K = 10%
M = 20%
Z = + 80% dan -20%
C = 0.25pF
D = 0.5pF
E = 0.5%
F = 1%
G= 2%
H = 3%
J = 5%
K = 10%
M = 20%
Z = + 80% dan -20%
B = 0.10pF
Maka 123K memiliki toleransi 1.230 pF.
4. Baterai
Sebagai sumber tegangan DC
5. AC
Regulator
Sebagai sumber tegangan
Analisis respons frekuensi tinggi dari
penguat FET akan dilanjutkan dalam sebuah cara yang sangat mirip dengan yang
ditemui untuk amplifier BJT. Seperti yang ditunjukkan pada Gambar. 11.52, ada
kapasitor interelektroda dan kabel yang akan menentukan frekuensi tinggi
karakteristik dari penguat. Kapasitor Cgs dan Cgd biasanya
bervariasi dari 1 hingga 10 pF, sedangkan kapasitansi Cds biasanya
sedikit lebih kecil, mulai dari 0,1 hingga 1 pF.
Karena jaringan Gambar 11.52 adalah
penguat pembalik, kapasitas efek Miller akan muncul di jaringan ekivalen ac
frekuensi tinggi yang muncul pada Gambar. 11.53. Pada frekuensi tinggi, Ci akan
mendekati arus pendek yang setara dan Vgs akan menurunkan nilai dan mengurangi
masukkan. Pada frekuensi di mana Co mendekati ekuivalen hubung
singkatnya, tegangan output paralel Vo akan turun besarnya.
Frekuensi cutoff yang ditentukan oleh
sirkuit input dan output dapat diperoleh dengan terlebih dahulu dengan
menemukan sirkuit setara Thévenin untuk setiap bagian seperti yang ditunjukkan
pada Gambar. 11.54. Untuk rangkaian inputnya:
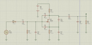
CONTOH RANGKAIAN :
Di bawah Analisis, AC sweep diatur ke
Decade dengan Pts/Decade pada 1000, Frekuensi awal pada 10 Hz, dan Frekuensi
akhir pada 10 MHz. Di bawah kotak dialog Tambahkan Trace/jejak, menu Trace
Expression dimasukkan sebagai DB (V (RL: 1) /2.993mV), dan diperolehlah plot
Gambar. 11.56. Hanya sesaat, pertimbangkan berapa banyak waktu yang dibutuhkan
untuk memperolehnya plot seperti pada Gambar. 11.56 tanpa metode komputer untuk
jaringan yang rumit seperti Gambar. 11.55.
Menggunakan kursor, ditemukan frekuensi
cutoff atas dan bawah yakni 225 Hz dan 921 kHz, masing-masing, memberikan
kecocokan dengan nilai yang dihitung.
Meskipun analisis dari beberapa bagian
terakhir telah dibatasi pada dua konfigurasi, prosedur umum untuk menentukan
frekuensi bebas cutoff harus mendukung analisis konfigurasi transistor lainnya.
Perlu diketahui bahwa kapasitansi Miller terbatas pada penguat pembalik dan
bahwa fα secara signifikan lebih besar dari fβ jika
konfigurasi common-base ditemukan.
Secara umum, analisis
respon frekuensi dari suatu rangkaian atau sistem ditunjukkan dengan memplot
gainnya, yaitu ukuran sinyal outputnya ke sinyal inputnya, Output/Input
terhadap skala frekuensi di mana rangkaian atau sistem diharapkan beroperasi.
Lalu dengan mengetahui rangkaian gain, (atau kerugian) pada setiap titik frekuensi membantu kita untuk memahami seberapa baik atau buruk rangkaian serta dapat membedakan antara sinyal frekuensi yang berbeda. Respons frekuensi dari rangkaian bergantung frekuensi yang diberikan dapat ditampilkan sebagai sketsa grafis magnitudo (gain) terhadap frekuensi ( ƒ ).
Lalu dengan mengetahui rangkaian gain, (atau kerugian) pada setiap titik frekuensi membantu kita untuk memahami seberapa baik atau buruk rangkaian serta dapat membedakan antara sinyal frekuensi yang berbeda. Respons frekuensi dari rangkaian bergantung frekuensi yang diberikan dapat ditampilkan sebagai sketsa grafis magnitudo (gain) terhadap frekuensi ( ƒ ).
















No comments:
Post a Comment